欢迎登陆开伦集团官方网站
邮箱:
邮箱账号
丨
OA:
OA账号
—集团下属公司—
开伦融资租赁
首页
集团概况
集团概况
集团业务经营情况
企业概况
新闻中心
集团动态
下属企业动态
党群动态
产业介绍
产业介绍
楼宇建设
房地产服务业
造纸印刷业
楼宇建设
开伦•江南场园区
开伦•聿缘1998园区
武定路881园区
开伦鑫座
开伦•三邻桥园区
开伦•智汇源
合作伙伴
信息公开
财务信息
干部任免信息
国企改革信息
国有产权信息
人才招聘
人才战略
最新招聘
毛遂自荐
联系我们
首 页
集团概况
集团概况
集团业务经营情况
新闻中心
集团动态
下属企业动态
党群动态
产业介绍
产业介绍
楼宇建设
房地产服务业
造纸印刷业
楼宇建设
开伦•江南场园区
开伦•聿缘1998园区
武定路881园区
开伦鑫座
开伦•三邻桥园区
开伦•智汇源
合作伙伴
信息公开
财务信息
干部任免信息
国企改革信息
国有产权信息
人才招聘
人才战略
最新招聘
毛遂自荐
联系我们
财务信息
/
Finance
财务信息
干部任免信息
国企改革信息
国有产权信息
021-6210-4040
021-6210-4040
kailun@kai-lun.net
武夷路477号
财务信息
首页
-
财务信息
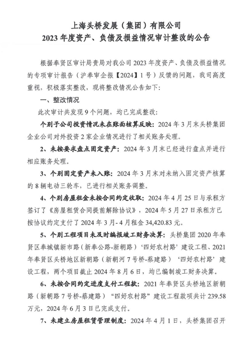
上海头桥发展(集团)有限公司2023年度资产、负债及损益情况审计整改的公告(章)
2025-11-27 16:26:07
上一篇:
2023年财务数据
下一篇:已经没有了
集团概况
集团概况
集团业务经营情况
企业概况
新闻中心
集团动态
下属企业动态
党群动态
产业介绍
产业介绍
楼宇建设
房地产服务业
造纸印刷业
楼宇建设
开伦•江南场园区
开伦•聿缘1998园区
武定路881园区
开伦鑫座
开伦•三邻桥园区
开伦•智汇源
合作伙伴
信息公开
财务信息
干部任免信息
国企改革信息
国有产权信息
人才招聘
人才战略
最新招聘
毛遂自荐
联系我们
分享到:
扫一扫添加关注
版权所有 上海开伦投资集团有限公司
沪ICP备12026504号-1
技术支持:缘震网络